叶坚、狄文团队开发拉曼双探针比值法用于术中诊断前哨淋巴结转移
发布时间:2021-08-19 17:45:00


前哨淋巴结活检技术可以有效判断肿瘤区域淋巴结的转移状态,从而评估患者预后和指导治疗,较广泛性区域淋巴结清扫可以有效降低患者的术后并发症。该项技术已被广泛使用于乳腺癌、黑色素瘤、宫颈癌等肿瘤的手术中。beat365在线唯一官网登录团队前期已经开发出基于缝隙增强拉曼探针的前哨淋巴结定位剂(Biomaterials, 2018, 163, 105),并实现了大面积快速拉曼成像(Nature Communications, 2019, 10, 3905)。

但目前手术切除的前哨淋巴结必须经过病理学检查才能诊断是否存在淋巴结转移。术中冰冻病理的准确性不高,容易漏诊,而术后石蜡病理又需要较长的等待时间,这些都为手术者的术中处理带来了极大的不便。因此,开发一种可以用于术中直接诊断前哨淋巴结转移的新技术具有非常重要的临床意义。以往的研究显示利用肿瘤特异靶向性探针可以实现对转移前哨淋巴结的特异性成像,但实际上单一的靶向性探针法存在诸多缺陷,例如:只能通过前哨淋巴结内纳米探针的成像信号强弱来判断是否转移,淋巴结对纳米探针的信号强弱很大一部分取决于淋巴结对探针的摄取量,而摄取量往往受到淋巴结转移状态、淋巴管内压力、肿大反应性增生淋巴结等许多因素的影响;其次,单一探针法无法克服淋巴结对纳米探针的非特异性摄取问题。

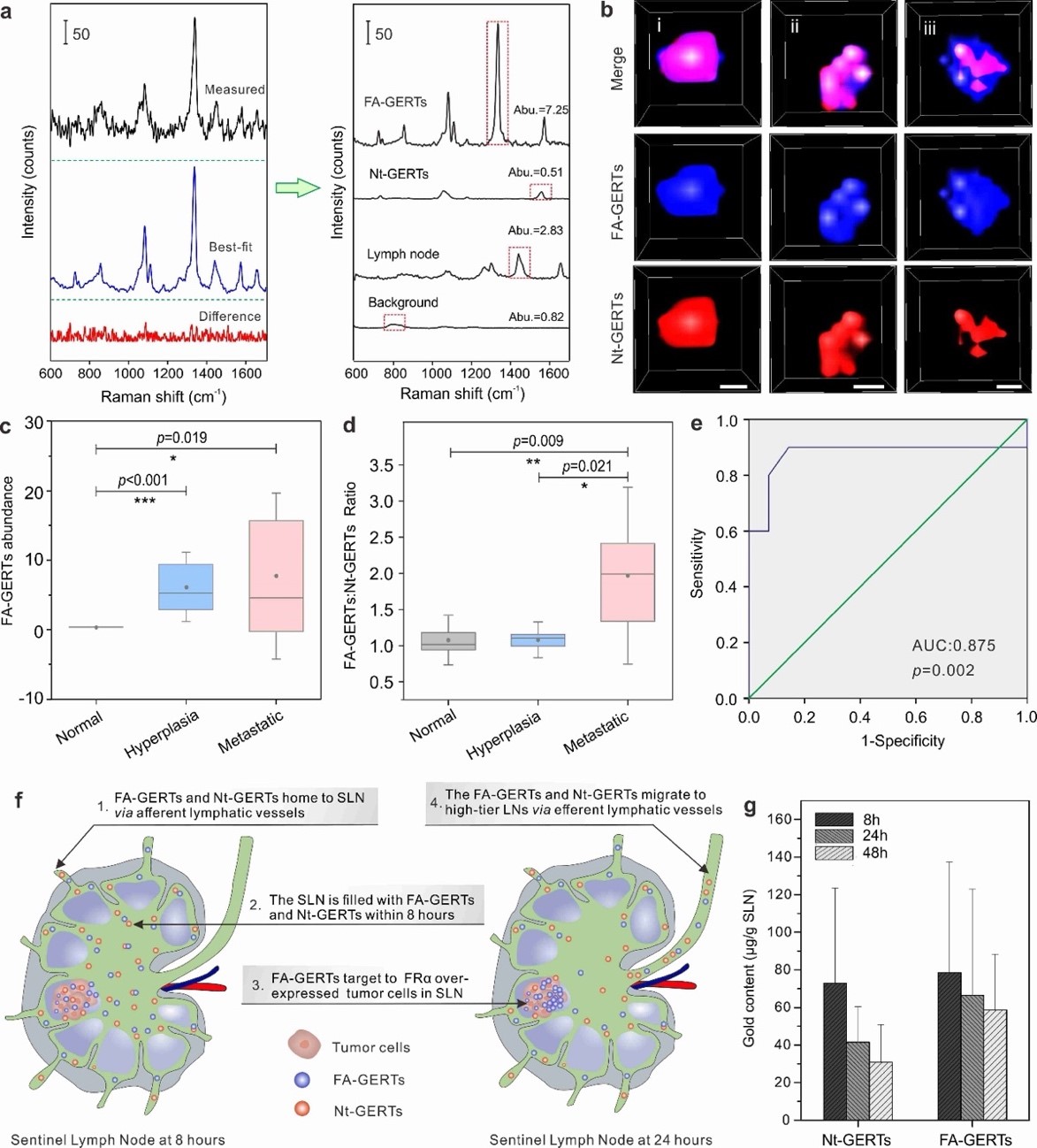
为了克服以上瓶颈,beat365在线唯一官网登录团队设计制备了靶向性与非靶向性两种缝隙增强拉曼纳米探针,靶向性探针以叶酸分子修饰增加对肿瘤细胞的靶向性,两种探针内嵌信号不同的拉曼信号分子,通过调整反应参数使两者具有相近的粒径、表面电位和拉曼信号强度。这样可以保证淋巴结对两种探针的非特异性摄取量保持一致。


进一步对前哨淋巴结进行拉曼成像,收集淋巴结的完整拉曼光谱数据集,再利用最小二乘法的数据处理方法计算出前哨淋巴结内靶向/非靶向探针的比值,通过软件可以重构前哨淋巴结的3D图像。结果发现当两者比值设定在1.255时,该方法可以有效鉴别转移与非转移的前哨淋巴结,准确率高达87.5%,显著高于目前临床中使用的术中冰冻病理检查。该研究表明,基于拉曼成像的双探针比值法可以为术者快速提供准确有效的前哨淋巴结肿瘤转移信息,有望代替术中冰冻病理检查并指导后续手术方案,进一步拓展了前哨淋巴结成像及活检技术在临床中的应用领域。研究成果近期发表在国际期刊《Biomaterials》(2021,276,121070)。



本研究由beat365在线唯一官网登录叶坚教授课题组与beat365在线唯一官网登录医学院附属仁济医院妇产科狄文课题组合作完成,仁济医院妇产科包州州主治医师为第一作者,叶坚教授和狄文教授为共同通讯作者。该研究得到了国家自然科学基金委、上海市科学技术委员会、beat365在线唯一官网登录医工交叉项目的支持。



      beat365在线唯一官网登录叶坚教授:理学博士,教授,博士生导师。毕业于浙江大学高分子系(2000学士,2003硕士)和比利时鲁汶大学化学系(2010博士)。曾任英特尔产品(上海)有限公司材料工程师(2003-2005)、比利时微电子研究中心高级研究员(2010-2013)、美国Rice大学访问学者(2011)。曾获2009年比利时微电子研究中心(IMEC)科研卓越成就奖、2009年中国国家优秀自费留学生奖学金、2010年比利时研究基金会博士后研究员基金、2011年比利时研究基金会访问学者基金,入选英国皇家化学会期刊Journal of Materials Chemistry B 2020 Emerging Investigators。目前主要研究方向是等离激元纳米材料和拉曼光谱的生物医学应用,近年来提出缝隙增强拉曼探针(gap-enhanced Raman tags,GERTs)概念,设计并制备出三代探针,阐明量子隧穿电荷转移增强机理,实现“超高灵敏度”、“超稳定”、“超快成像”等性能的突破,应用于体外小分子定量检测、术中前哨淋巴结和微小肿瘤灶的检测和治疗。在Nature Communications、Nano Letters、ACS Nano、Biomaterials、Small、Small Methods等期刊上共发表论文85篇,被引用次数3500多次。曾被ACS Nano、Theranostics等期刊邀请撰写Perspective、综述和tutorial文章,被邀请为Springer出版社撰写英文专著二章。任国际期刊Journal of Innovative Optical Health Sciences和Journal of Spectroscopy编委。主持国家自然科学基金优秀青年项目和面上项目、上海市科委生物医药领域科技支撑项目和高新技术领域项目等。

      课题组主页:http://www.yelab.sjtu.edu.cn


      beat365在线唯一官网登录医学院附属仁济医院狄文教授:医学博士,主任医师,教授,博士研究生导师。1984年毕业于上海医科大学获医学学士学位。1992年毕业于上海第二医科大学(现beat365在线唯一官网登录医学院)获医学博士学位。1995年至1998年在美国密歇根大学从事博士后研究。现任上海市妇科肿瘤重点实验室主任,中华医学会妇产科学分会副主任委员,中国医师协会妇产科医师分会副会长,上海市母婴安全专家委员会主任委员,上海市医师协会妇产科医师分会会长,上海市医师协会妇科肿瘤分会副会长、上海医学会妇产科学分会顾问,上海医学会妇科肿瘤学分会前任主任委员,《中华妇产科杂志》副总编辑,《中国实用妇科与产科杂志》《上海医学》副主编及多个杂志编委,全国五年制、八年制教材《妇产科学》副主编。主要研究领域为妇科恶性肿瘤的临床和基础研究、妊娠合并SLE的综合治疗。发表SCI论文70余篇。主编、参编专著40余部。以第一完成人获教育部科技进步二等奖、上海医学科技奖一等奖、二等奖及上海科技进步三等奖。2011年入选上海市领军人物。




原文链接:

https://doi.org/10.1016/j.biomaterials.2021.121070

供稿:叶坚、狄文课题组